Lompat ke konten Lompat ke sidebar Lompat ke footer

Widget Atas Posting

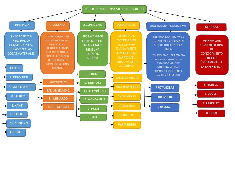
Corrientes Filosoficas De La Calidad

Corrientes Filosoficas De La Calidad. Desistir de la dependencia de la inspección en asa para lograr calidad 4. William edwards deming willian edwards deming nació en sioux city el 14 de octubre de 1900. 1.1 principales corrientes filosóficas de la calidad. Edwards deming josep m.juran philip b.

Calidad
Calidad from www.tuveras.com

Adoptar una nueva filosofía de cooperación donde todos se beneficien 3. Por ello se preocupan tanto por brindar lo mejor de ellos y el satisfacer completamente las necesidades del cliente es lograr cumplir con los objetivos establecidos. William edwards deming willian edwards deming nació en sioux city el 14 de octubre de 1900.

Corrientes Filosoficas De La Calidad 1944 Armand Vallin Feigenbaum Feigenbaum Promovió La Frase Control De La Calidad Total En Estados Unidos.


Filosofía de la calidad administración de programas de calidad en 1951, j. Para lograr que una organización de al cliente servicios o productos de calidad, existen como referencia tres filósofos considerados como los “gurús de la administración”, ellos son: El objetivo de una empresa es siempre poder ofrecer productos de calidad, además de un buen servicio al cliente. William edwards deming willian edwards deming nació en sioux city el 14 de octubre de 1900.

About Press Copyright Contact Us Creators Advertise Developers Terms Privacy Policy & Safety How Youtube Works Test New Features Press Copyright Contact Us Creators.


1.1 principales corrientes filosoficas de la calidad. 1.1 principales corrientes filosóficas de la calidad. Para lograr que una organización de al cliente servicios o productos de calidad, existen como referencia tres filósofos considerados como los “gurús de la administración”, ellos son: El concepto de calidad, tradicionalmente relacionado con la calidad del producto, se identifica ahora como aplicable a.

Sociedad Americana Para La Calidad (Asq), Conocido Antes Como Sociedad Americana Para El Control De Calidad (Asqc), Es Una Comunidad Global Basada En El Conocimiento De Control De Calidad Expertos, Con Casi 85.000 Miembros Dedicados A La Promoción Y Al Adelanto De Las Herramientas De La Calidad, De Los Principios, Y De Las.


Desistir de la dependencia de la inspección en asa para lograr calidad 4. Las ideas de deming se recogen en los catorce puntos y siete enfermedades mortales de la gerencia, en los cuales afirma que todo proceso es variable y cuanto menor sea la variabilidad, mayor será la calidad del producto resultante. Mencionó que la calidad es un grado de uniformidad y fiabilidad predecible, de bajo coste y adaptado al mercado. Ningún individuo ha tenido mas influencia en la administración de la calidad que el dr.

1.1 Principales Corrientes Filosoficas De La Calidad Filosofia De Deming Ningún Individuo Ha Tenido Mas Influencia En La Administración De La Calidad Que El Dr.


Se conocen como “herramientas básicas” ya que son adecuadas para personas con poca formación en materia de estadísticas. Fcorrientes filosoficas de la calidad la calidad es parte fundamental y esencial de un producto o servicio que es ofrecida por una empresa, y est se demuestra a travs de la percepcin del consumidor y de la capacidad que tiene para poder satisfacer sus necesidades. Deming recibió un doctorado en física y tuvo una formación importante en estadística, de modo que gran parte de su filosofía tiene sus raíces en. Terminar con la práctica de compra a los precios más bajos 5.

Posting Komentar untuk "Corrientes Filosoficas De La Calidad"